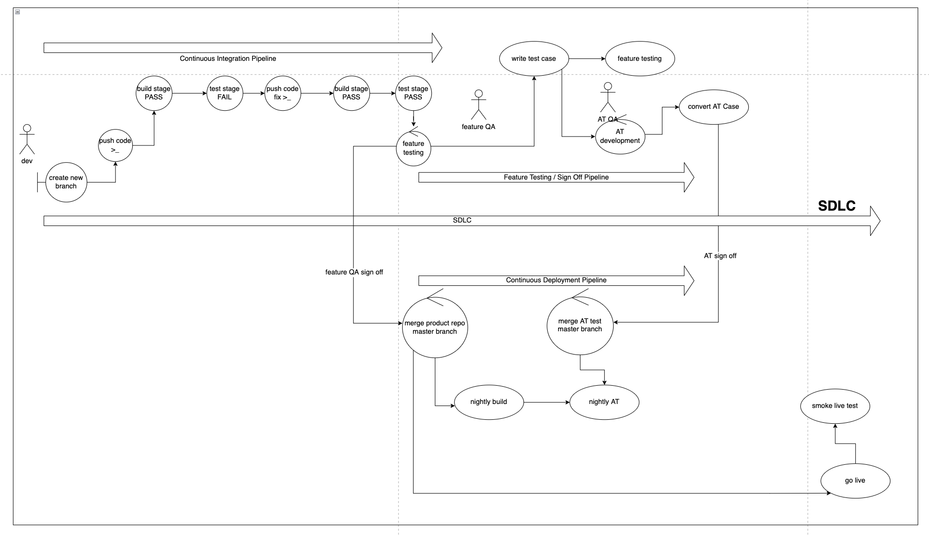
SDLC and CICD Architecture

The Continuous Integration Pipeline is the background we wanted to do Jenkins-GitLab Integration. We wanted to achieve a goal that:
- as soon as dev merges a code to a branch, we can quickly run a pipeline as below to provide him a CI result:
- pull dev’s latest code
- build and deploy
- run test
- update the GitLab pipeline
Jenkins-GitLab Integration
Architecture

Jenkins-GitLab integration https://docs.gitlab.com/ee/integration/jenkins.html setup:
- GitLab can trigger Jenkins builds
- Two ways.
- Jenkins CI Integration (recommended)
- Two ways.

- Webhook

- Jenkins can update back GitLab pipeline statusHow to setup a Jenkins

Demo
Freestyle – publish build status to GitLab
Setup a job using post build

Pipeline – updateGitlabCommitStatus
Screenshoot
Pipeline

Setup GitLab connection for the pipeline

Setup GitLab event build triggers for the pipeline

Configure a pipeline using updateGitlabCommitStatus

GitLab pipeline after integration – 1
